校园快讯

当前位置: 首页>校园快讯>正文
学校获批立项2023年度陕西省出版科学基金项目
时间:2023-11-08来源:作者:点击数:

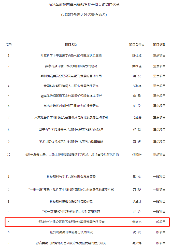
11月2日至4日,陕西省高等学校学报研究会第九届二次理事会议暨2023年学术年会在陕西韩城举行。会议公布了陕西省出版科学基金项目立项结果,我校董欣岚老师主持申报的“‘双高计划’建设背景下高职院校学报发展路径探索”课题获批立项。

项目立项是对学校学报工作的肯定,学报编辑部将以此为契机,加强与兄弟院校的办刊经验交流,为学校学报进一步发展奠定基础。

会上还交流了学术期刊产业化发展,期刊编辑科研水平提升及期刊编校技能提升等专题。

(文/科技与教育研究处 董欣岚 责编/王壹钦)