校园快讯

当前位置: 首页>校园快讯>正文
我校获评全省高校团建示范院校
时间:2024-04-18来源:作者:点击数:

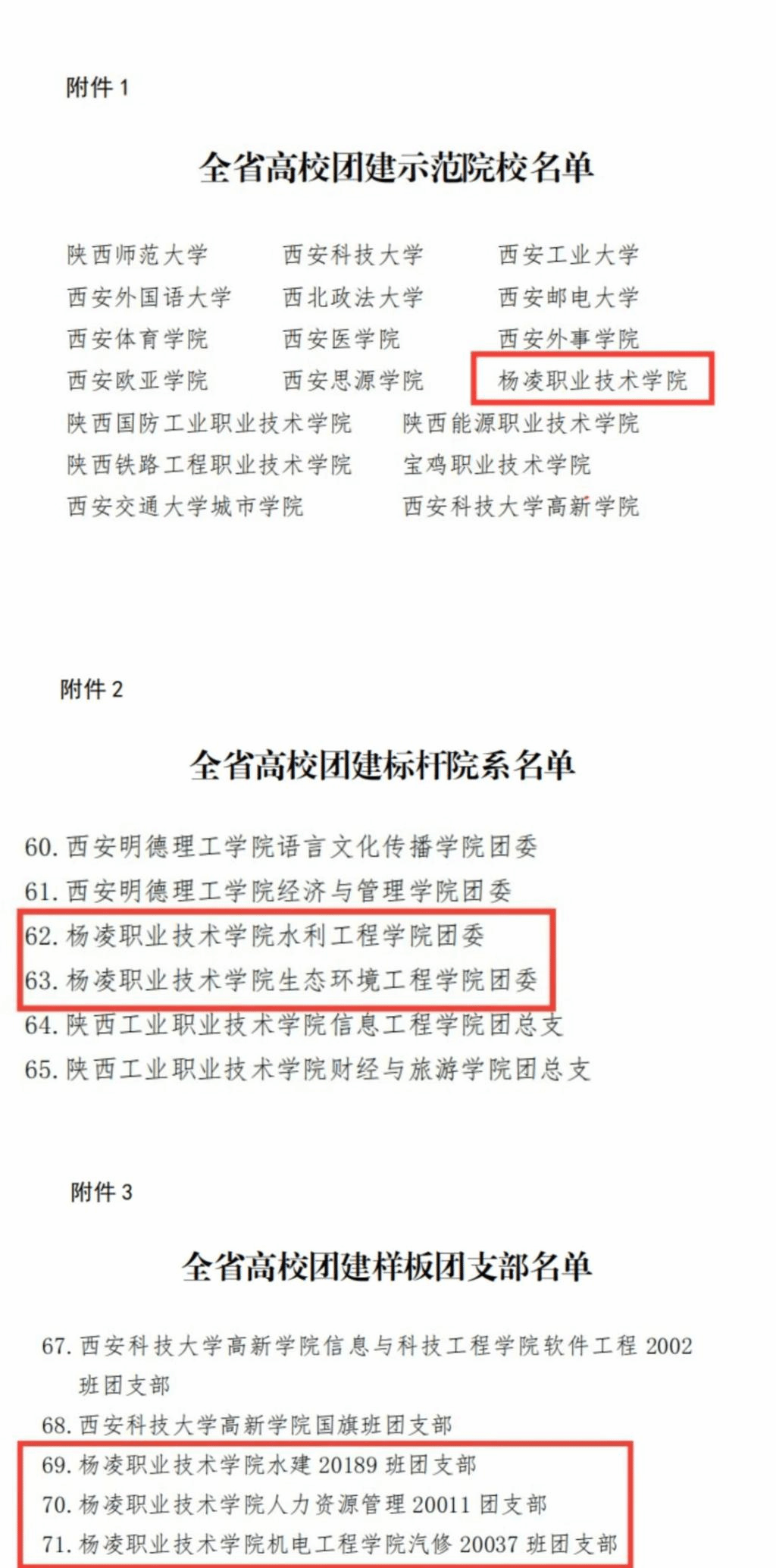
近日,团省委、省委教育工委通报了全省学校团建示范培育结果,我校获评全省高校团建示范院校,水利工程学院团委、生态环境工程学院团委获评全省高校团建标杆院系,水建20189班团支部、人力资源管理20011团支部、汽修20037班团支部获评全省高校团建样板团支部。

团建示范工作开展以来,学校共青团在团省委和校党委的坚强领导下,积极对标团建示范培育单位要求,以提升共青团引领力、组织力、服务力和大局贡献度为目标,着力加强政治引领,创新实践育人体系,全面服务成长成才,引领青年、融入青年、助力青年、服务青年,在各项工作中都取得了较好成绩。

学校共青团将以此次表彰为契机,发挥典型引领作用,推广应用培育成果,聚焦主责主业,发挥共青团组织在我校“大思政”工作格局中的积极作用,奋发进取,勇于担当,带领团员青年在谱写学校高质量发展新篇章中挺膺担当。

(文/团委 腊文洁 责编/张唯莎)